开源版优势
- 支持ZPL、AGPL双授权协议
- 开源版本完全开放免费,不限商用
- 所见模块皆有对应的API接口,可自由设计
- 细分需求、任务、缺陷和用例
- 完整覆盖研发项目核心流程
- 从计划到发布,完整生命周期管理
- 完整支持Scrum、瀑布、看板项目、融合敏捷、融合瀑布模型
- 内置项目集、产品、项目和执行四个框架
- 为100万+团队服务
- 为100万+项目服务
- 为300万+开发人员提供服务
- 国内开源项目管理软件探索者
- 版本迭代快速,为您提供更好服务
- 支持私有化部署
- 内置多种安全机制,并支持软件自动备份
- 敏感操作需要确认服务器操作权,安全可靠
开源版功能模块
- 支持复杂和多层级的项目管理
- 内置列表和看板两种视图
- 内置项目、产品两种视角
- 包含需求、计划、发布、路线图等功能
- 支持按照产品线管理产品
- 支持产品的全生命周期管理
- 内置业务需求、用户需求、研发需求三种需求概念
- 支持需求的收集、整理、排序、分发、细分、估算、研发、变更、上线发布
- 完整支持Scrum、瀑布、看板项目、融合敏捷、融合瀑布模型
- 提供了系统完善的项目管理功能
- 包括任务、看板、燃尽图、分组视图、树状图、迭代需求、测试、DevOps、文档等
- 提供任务分配、进度追踪、工作日志等功能
- 支持多空间、多看板管理
- 自定义看板,轻松搭建工作流程
- 提供在制品设置、拆分子列、卡片归档、卡片导入、颜色设置等功能
- 集成缺陷管理、测试用例管理和测试任务管理
- 提供用例库、用例、测试套件、测试单、测试报告、Bug缺陷等功能
- 集成Jenkins、GitFox、Git、GitLab、Nexus等,工具无缝衔接
- 支持代码对比、代码与需求/任务/bug关联、合并请求、Sonarqube代码扫描、CI/CD的构建
- 提供我的空间、产品空间、项目空间、接口空间、团队空间五种空间分类
- 包含文档版本、历史记录、多人协同编辑、收藏功能
- 内置五个大屏
- 支持查看图表、透视表
- 内置多种维度度量项
- 邮件通知、浏览器通知
- 钉钉通知、企业微信通知、飞书通知等
- 查看指派给我的任务
- 查看与我相关的产品、项目统计
- 查看我的待办、日程、贡献等
- 提供个人仪表盘
- 支持产品仪表盘、项目仪表盘、测试仪表盘、文档仪表盘等各类信息总览。
- 所见模块皆有对应的API接口
- 功能模块独立,扩展性强
- 提供详细的二次开发文档
各版本详细功能对比
本地部署
云禅道
| 功能与服务 | 开源版 | 企业版 | 旗舰版 | IPD版 | |
|---|---|---|---|---|---|
| 市场管理 | 支持市场划分、市场基本信息管理、市场调研管理等功能。 | ||||
| 需求池 | 支持需求的收集、评审、分发、反馈转化等功能。 | ||||
| 产品规划 | 支持产品规划、路标设立、路标下需求管理、路标规划甘特图等功能。 | ||||
| 立项 | 支持立项信息管理、评审结果管理等功能。 | ||||
| 项目集管理 | 多层级的公司战略管理,包括项目集、子项目集。 | ||||
| 产品管理 | 包括产品、业务需求、用户需求、研发需求、计划、发布、路线图、需求矩阵等功能。 | ||||
| 支持需求的不限层级拆分。 | |||||
| 项目管理 | 支持多种项目管理模型:Scrum敏捷项目、瀑布项目、看板项目、融合敏捷、融合瀑布。 | ||||
| 支持IPD项目管理模型:IPD产品研发项目、预研项目、平台项目、定制项目。 | |||||
| 项目迭代/阶段、团队、干系人、代码库、构建等功能。 | |||||
| 项目阶段甘特图、项目报告(含周报、里程碑报告等)。 | |||||
| 评审管理、配置管理、项目估算、审批流程。 | |||||
| TR技术评审、DCP决策评审。 | |||||
| 项目度量、过程定义和裁剪、QA计划。 | |||||
| 交付物管理、问题管理、风险管理、机会管理、资产库管理、调研管理、培训管理、会议管理。 | |||||
| 复制项目,包括阶段和迭代信息复制、任务信息复制、过程裁剪设置复制、文档目录复制、QA保证计划复制、团队成员复制。 | |||||
| 支持项目模板。 | |||||
| 执行管理 | 项目的迭代(或阶段)执行过程的管理,包括任务、看板、燃尽图、分组视图、树状图、迭代需求。 | ||||
| 任务甘特图、工时明细表、任务日历、工作日志等功能,并支持任务的无限层级拆分,任务依赖关系维护。 | |||||
| 看板管理 | 多空间、多看板管理、自定义看板、在制品设置、卡片归档。 | ||||
| 测试管理 | 用例库、用例、测试套件、测试单、测试报告、Bug缺陷等功能。 | ||||
| 测试报告导出功能,支持word、html。 | |||||
| DevOps | 对接Git服务;代码管理:代码库关联产品、浏览代码、分支列表、标签列表、代码对比、代码与需求/任务/Bug关联;合并请求管理;对接GitLab流水线、Jenkins流水线;手动触发、代码库事件触发、定时触发、查看历史和详情。 | ||||
| 上线管理:包括制定上线计划、上线步骤、上线范围、上线执行用例、冒烟测试、上线执行。 | |||||
| 运维信息管理:主机、机房、账号、服务商、城市、CPU品牌、系统版本。 | |||||
| 运维信息管理:服务,域名。 | |||||
| 云原生平台。 | |||||
| 支持(单独购买)扩展方案:禅道DevOps平台,独立的DevOps组件-GitFox,包含:代码分支管理、代码评审、内置流水线、制品库、自动化测试、事件流等。详见禅道DevOps平台介绍。 | 支持选购 | 支持选购 | 支持选购 | ||
| 反馈管理 | 接收用户反馈,经评审可以转入需求/Bug/任务/待办等研发流程中,并可跟踪进度。 | ||||
| FAQ列表管理,编辑常见问答,提供更便捷的问题解答方式。 | |||||
| 工单管理,支持工单分配、进度跟踪、记录工时。 | |||||
| 文档管理 | 支持文档空间、文档库和目录的管理。 | ||||
| 支持文档的基础管理,文档移动及权限设置等。 | |||||
| 附件文档在线预览,在线编辑和协同编辑的功能。 | |||||
| 支持文档模板。 | |||||
| BI管理 | 内置基础的大屏、透视表、图表。 | ||||
| 内置更丰富的内置大屏、透视表、图表、度量项、度量库、数据表。 | |||||
| 支持维度管理。 | |||||
| 支持自定义图表。 | |||||
| 支持自定义透视表。 | |||||
| 支持自定义可视化大屏。 | |||||
| 支持自定义度量项。 | |||||
| 支持SQL构建器。 | |||||
| 数据下钻,包括:内置透视表、自定义透视表、数据大屏的下钻。 | |||||
| 透视表版本管理。 | |||||
| AI管理 | 支持基于语言模型进行AI对话。 | ||||
| 内置部分基础提词应用。 | |||||
| 支持设计提词应用的功能。 | |||||
| 组织管理 | 维护公司、部门、用户信息,设置用户权限组、视图权限、操作权限等功能。 | ||||
| 配置LDAP集成,实现域控用户的自动登录、导入用户;用户信息导入导出。 | |||||
| 用户的动态、日志的查看/导出功能。 | |||||
| 考勤办公 | 考勤、请假、补班、加班、调休、节假日及审批。 | ||||
| 工作流 | 扩展内置流程,增加流程字段、动作,更匹配实际使用需求。 | ||||
| 增加自定义工作流,打造个性化流程。 | |||||
| 审批流 | 根据不同业务流程,灵活的设计审批流程,包括审批节点、审批人、审批角色、抄送人、条件分支等。 | ||||
| 导入导出 | Excel格式的导入导出,更便捷的进行需求、任务、Bug、用例等的导入导出,产品需求、测试报告等的Word格式导出。 | ||||
| PC桌面客户端 (禅道即时通讯) | |||||
| 高度集成禅道功能,兼具企业即时通讯工具功能,支持成员聊天、小组讨论、文件传输、任务指派、系统通知等功能,音视频会议(音视频交流、共享屏幕、预约会议、会议维护)、安全管理、Al接入等。详见 禅道即时通讯介绍。 | 支持选购 | 支持选购 | 支持选购 | 支持选购 | |
| 手机APP | 灵活便捷,用户可以使用APP操作已有功能。 | ||||
| 通知功能 | 邮件通知、浏览器通知、钉钉通知、企业微信通知、飞书通知等。 | ||||
| 短信通知。 | |||||
| 我的地盘 | 个人相关的项目统计、迭代总览、我的贡献、待办、日程等。 | ||||
| 按日历查看工作日志。 | |||||
| 消息中心,包括消息列表、消息提醒、一键已读等。 | |||||
| 仪表盘 | 个人仪表盘、产品仪表盘、项目仪表盘、测试仪表盘、文档仪表盘等各类信息总览。 | ||||
| 扩展机制 | 开放API接口,方便与其他系统集成;功能模块的二次开发文档。 | ||||
| 学堂 | 主要聚焦于禅道软件的使用和项目管理的相关知识。 | ||||
| 社区支持 | QQ群技术支持,论坛交流。 | ||||
| 客户成功专属服务 | 1年内不限次数升级。 | ||||
| 项目管理和禅道使用培训。 | |||||
| 禅道落地指导。 | |||||
| 日常使用问题不限次沟通交流。 | |||||
| 新入职员工不限培训(公开课)。 | |||||
| 禅道使用案例分享(公开课)。 | |||||
| 定期线上交流和复盘指导。 | |||||
| 查看详情 | 查看详情 | 查看详情 | 查看详情 | ||
请联系我们获取详细价格信息
刘璐
高级客户经理
电话(微信)
18562550650
QQ号码
2845263372
联系邮箱
liulu@chandao.com


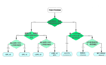
5W1H聊开源之What——开源协议有哪些?
开源许可协议是指开源社区为了维护作者和贡献者的合法权利,保证软件不被一些商业机构或个人窃取,影响软件的发展而开发的协议。开源协议规定了用户在使用开源软件时的权利和责任,虽然不一定具备法律效力,但是当涉及软件版权纠纷时,也是非常重要的证据之一。
2021-05-31

关税大战下,最受伤的企业出现了
一些所谓的“自主创新”,更像是自欺欺人的皇帝新衣。在这个关键的时代节点,我们是时候勇敢地揭开“遮羞布”,直面国产替代的真正挑战和机遇了。
04-24

5W1H聊开源之Why——为什么要参与开源?
为什么开发者会愿意花费时间和精力编写这些免费公开的代码?为什么企业会愿意让他们的员工编写代码,开源让其他公司甚至是竞争对手都可以使用?个体参与开源会得到什么?本文就这些问题进行解答阐述。
2021-06-22

一纸协议,改变世界
34年前他用一纸协议,就改变了整个世界。
2023-11-13



精品资料包
1V1产品演示
免费试用增强功能
专属顾问答疑支持


