落地敏捷线上沙龙第7期:敏捷开发中如何进行测试及禅道后面的发展计划
转贴最后编辑:敏捷开发 于 2022-03-29 16:00:01
17662次查看
落地敏捷线上沙龙第7期,现在开始。欢迎大家参考。
2011-5-13 16:29:46 青岛-王春生
欢迎大家参加。
2011-5-13 16:30:04 青岛-王春生
本期的话题:1. 敏捷开发如何进行测试。2. 禅道后面的发展计划。
2011-5-13 16:32:42 北京—指引(76058463)
好
2011-5-13 16:33:42 青岛-王春生
[表情]。
2011-5-13 16:33:55 北京—指引(76058463)
你先起个头吧
2011-5-13 16:35:08 青岛-王春生
敏捷开发中的测试,是一个比较大的话题。
2011-5-13 16:35:15 北京—指引(76058463)
嗯啊
2011-5-13 16:35:17 青岛-王春生
大家先说说现在各自的现状和问题吧。
2011-5-13 16:35:19 北京—指引(76058463)
这个话题我喜欢
2011-5-13 16:36:50 青岛-王春生
从敏捷的角度来讲,其实团队里面并没有明确的区分开发和测试的这样的职位。不过在中国,我想大部分的团队,即使是在从事敏捷开发的团队,也还是有专职的测试团队吧。
2011-5-13 16:36:57 william(1221131)
我们的测试是比较薄弱的
2011-5-13 16:37:10 北京-袁斌_Andy
haha,我也抛两个问题:1.QA在敏捷团队中如何工作,角色和以前有不一样吗?2. 短周期迭代,如果每个迭代都要发布,系统测试如何做?
2011-5-13 16:37:45 青岛-王春生
:),andy来啦。大家欢迎。hoho。有什么问题,赶紧问啦。
2011-5-13 16:38:01 青岛-王春生
我说说我之前的经历吧。
2011-5-13 16:38:07 北京-袁斌_Andy
[表情]
2011-5-13 16:38:18 北京—指引(76058463)
这里的测试是不是主要指的测试先行的单元测试?
2011-5-13 16:38:41 青岛-王春生
我们之前也是做scrum。不过只是单纯的scrum,极限编程里面的实践几乎没有做。我当时是作为sdt,写了三年的自动化测试脚本。
2011-5-13 16:38:46 william(1221131)
1、是否需要设立独立的、专职的测试团队?
2011-5-13 16:39:14 青岛-王春生
总体的感觉是,如果开发团队没有一些好的开发实践的话,完全有测试团队来进行测试,测试团队的压力会比较大。
2011-5-13 16:39:33 青岛-王春生
这里面的测试,应该包含所有的吧。
2011-5-13 16:40:05 成都-黑月
肯定
2011-5-13 16:40:14 成都-黑月
单元测试 是开发必须的
2011-5-13 16:39:58 william(1221131)
应该从UT一直到UAT
2011-5-13 16:40:32 成都-黑月
专业了 呵呵
2011-5-13 16:40:15 青岛-王春生
我们那个时间留给测试的时间都非常的少,而且开发延期的话,都是压缩测试的时间,而且上线时间不会变化,后牺牲的只能是质量。
2011-5-13 16:40:27 青岛-王春生
UAT,怎么讲?
2011-5-13 16:40:58 成都-黑月
william 你不是在英国结婚了得嘛 怎么跑这里来啦
2011-5-13 16:41:12 成都-黑月
嗯 的确
2011-5-13 16:40:58 william(1221131)
[表情]那个是分身~
2011-5-13 16:41:34 成都-黑月
压缩 只会让质量压缩
2011-5-13 16:41:52 成都-黑月
效率一说
2011-5-13 16:41:27 北京—指引(76058463)
在极限编程里面,把测试分为两个层次1、单元测试,每个程序员必须做的,即是保证每部分代码正确的依据,更是重构代码改良代码审计的手段。2 可接受性测试,就是在每个版本交付的时候,来验证该版本是否达到预期交付标准的测试现在我不知道可接受性测试如何自动完成执行
2011-5-13 16:41:32 william(1221131)
User Acceptance Test
2011-5-13 16:41:58 william(1221131)
相当于用户验收测试吧。
2011-5-13 16:42:01 @晓亮(860232320)
测试非常重要 尤其是新员工,测试是进步的捷径之一
2011-5-13 16:42:05 北京-袁斌_Andy
开发人员更偏重UT,测试人员更偏重UAT?
2011-5-13 16:42:07 成都-笨猫(304255169)
开发团队没有一些好的开发实践的话,完全有测试团队来进行测试,测试团队的压力会比较大。————心声啊,深有感触
2011-5-13 16:42:06 青岛-王春生
我前两天顺便去杭州,找原来的同事聚了聚,发现两年过去了,开发团队还是没有做单元测试。:)
2011-5-13 16:42:38 成都-黑月
可接受 这个应该 国外多部分是自动化 少部分是手动 国内相反
2011-5-13 16:42:10 北京—指引(76058463)
用户验收测试如何自动化执行??
2011-5-13 16:42:35 william(1221131)
UAT通常不要求全部自动化的。
2011-5-13 16:42:39 青岛-王春生
要看具体的业务吧。
2011-5-13 16:43:15 成都-黑月
春生哥 是的 现在的冒烟测试 很多测出很多BUG
2011-5-13 16:42:58 william(1221131)
中间一些“探索性测试”也不能全部自动化的
2011-5-13 16:43:02 青岛-王春生
我们当时测试的都是后台引擎,反而比较好自动化。涉及到界面性的,就比较难了。
2011-5-13 16:43:49 成都-黑月
安全性测试不好自动化
2011-5-13 16:43:33 北京-袁斌_Andy
Fitness可以做一部分UAT的自动化测试,但目前看使用率不高`
2011-5-13 16:43:38 william(1221131)
可自动化测试的包括:单元测试、集成测试、性能测试
2011-5-13 16:44:09 成都-黑月
现在的产品 安全性测试不是很重视
2011-5-13 16:44:00 青岛-王春生
性能测试完全自动话也比较难,但可以写一些脚本,工具,来辅助做性能测试。
2011-5-13 16:44:12 北京—指引(76058463)
如果测试终不能自动化执行,必定成为累赘,想想敏捷项目由持续集成产生的微小版本有多少,不能自动化多可怕
2011-5-13 16:44:29 william(1221131)
性能测试,手工做更难啊!呵呵
2011-5-13 16:44:57 成都-黑月
[表情]
2011-5-13 16:44:32 重庆-许汤洋(3377021)
如果团队规模有限,很多测试工作也是不现实的,不是不想做,是不会
2011-5-13 16:45:24 成都-黑月
拿思科来说 90%都是自动 10%是手动
2011-5-13 16:45:04 william(1221131)
是的,我们现在面临的就是 人少、时间紧的状况~
2011-5-13 16:45:07 成都-笨猫(304255169)
自动化测试一直想做,除了性能测试外,都没办法自动化起来
2011-5-13 16:45:15 北京—指引(76058463)
我一直觉得,界面级别的测试没法自动化
2011-5-13 16:45:19 青岛-王春生
现在的现状是大部分的团队只有很少的qa资源。而且这个qq资源,可能还是跨多个项目的。
2011-5-13 16:45:21 北京—指引(76058463)
只能靠点击
2011-5-13 16:45:53 成都-黑月
嗯 用户体验
2011-5-13 16:45:41 青岛-王春生
b/s架构的有一些比较好的工具了,比如selenium, watir。
2011-5-13 16:45:54 重庆-许汤洋(3377021)
是啊,我们就是跨多个项目的,非常少得可怜,不是不想引进,而是在有限的人数下,只能接受2-3个
2011-5-13 16:45:59 青岛-王春生
不过这些也不是银弹,处理不好,也会带来很多的问题。
2011-5-13 16:46:09 成都-笨猫(304255169)
自动化用在开发人员自测,或者当一个bug出现感觉会有同类bug时有用
2011-5-13 16:46:41 成都-黑月
selenium 不错
2011-5-13 16:46:25 青岛-王春生
而且更更关键的问题,能写代码的QA,太少了。hoho
2011-5-13 16:46:26 北京—指引(76058463)
但是页面看着顺眼不顺眼,是不是客户喜欢的风格这东西站项目交付的很大比重,没法测试
2011-5-13 16:46:48 青岛-王春生
这种用户体验的东西,我想不应该属于这个范畴吧。
2011-5-13 16:47:02 william(1221131)
属于UAT
2011-5-13 16:47:38 成都-黑月
看哪类公司 我们公司的测试 比我们开发还厉害
2011-5-13 16:47:18 青岛-王春生
测试的东西,都应该是客观的。而用户体验,更多的是主观方面的东西,也做成自动化测试,比较难。
2011-5-13 16:47:23 深圳-MVP(287021416)
是不是搞过开发啊
2011-5-13 16:47:52 成都-黑月
被华为 思科挖去不少
2011-5-13 16:47:36 青岛-王春生
黑月,你们公司做通讯产品的?
2011-5-13 16:47:48 william(1221131)
高级的测试人员,确实很难找~
2011-5-13 16:48:34 成都-黑月
嗯
2011-5-13 16:48:22 深圳-MVP(287021416)
没有开发经验很难达到高级吧
2011-5-13 16:49:05 成都-黑月
很多公司培训出来10多年的员工都被挖了
2011-5-13 16:48:37 北京-袁斌_Andy
个人观点:敏捷开发快速迭代的质量,应该不是要求100%无缺陷,而是客户可以容忍的质量底线.例如CoCo团购网站,开始的时侯页面有图片不显示,页面反应也慢,但是交易很准确.就是这样的网站,应该说质量不好,但是快速占据了票务市场,折扣很大,用户很多.
2011-5-13 16:49:37 成都-黑月
纯软件的开发 一般比测试厉害得多
2011-5-13 16:49:47 成都-黑月
现在的大多是测试 都是黑盒测试
2011-5-13 16:50:31 成都-黑月
页面反应慢 是B/S的硬伤
2011-5-13 16:50:50 成都-黑月
不处理好 会丢失很多用户的
2011-5-13 16:51:19 成都-黑月
像禅道这么简单高效的 不多 呵呵
2011-5-13 16:51:14 william(1221131)
禅道是怎么测试的呀?[表情]
2011-5-13 16:51:23 青岛-王春生
[表情],我自己做了三年的测试,性能,安全方面都整天在找别人的毛病,自己写的话,就会很注意了。
2011-5-13 16:51:28 成都-笨猫(304255169)
黑盒测试也不是点一点那么简单
2011-5-13 16:52:09 成都-黑月
肯定撒
2011-5-13 16:51:41 青岛-王春生
hoho,免得让人揪小辫子。[表情]
2011-5-13 16:52:04 重庆-许汤洋(3377021)
你是测试出身的呀?
2011-5-13 16:52:22 深圳-MVP(287021416)
是开发转测试吧
2011-5-13 16:52:22 青岛-王春生
禅道现在的测试还没有做自动化测试,更多的是考虑开发的自测,互测,然后代码的review,用户的冒烟测试。
2011-5-13 16:52:54 成都-黑月
我大学拿了别人不少站 所以安全比较敏感 自己代码很小心
2011-5-13 16:52:27 成都-笨猫(304255169)
真正的软件质量好不好,开发质量很重要,测试不可能找到所有的bug
2011-5-13 16:52:38 青岛-王春生
我是又做开发,又做测试。hoho
2011-5-13 16:52:52 深圳-MVP(287021416)
牛人。。
2011-5-13 16:52:54 william(1221131)
请你们做我们的第三方测试吧?!哈哈————我现在对测试很头疼呢~
2011-5-13 16:53:38 成都-黑月
很多隐藏的BUG测试很难测试出来
2011-5-13 16:53:11 北京—指引(76058463)
我不信三方测试结论
2011-5-13 16:53:13 青岛-王春生
不过现在代码量也上来了,人也多了,所以在考虑引入自动化测试。
2011-5-13 16:53:31 北京—指引(76058463)
三方压力测试还可以
2011-5-13 16:53:37 北京—指引(76058463)
功能测试很难
2011-5-13 16:54:09 成都-黑月
关于重构 一直不清楚 还想什么时候请教下
2011-5-13 16:54:28 成都-黑月
我先工作了 等下聊 呵呵
2011-5-13 16:53:57 重庆-许汤洋(3377021)
成都-黑月
2011-5-13 16:54:20 青岛-王春生
单元测试我觉得是一定要做的。
2011-5-13 16:54:52 成都-黑月
呵呵 以前我做过游戏的维护
2011-5-13 16:54:28 william(1221131)
隐藏的测试,还是需要测试高手进行探索性测试的
2011-5-13 16:55:02 成都-黑月
和二次开发
2011-5-13 16:55:07 成都-黑月
嗯是的
2011-5-13 16:54:37 重庆-许汤洋(3377021)
游戏,特别是网游的研发,测试工作很复杂
2011-5-13 16:54:43 william(1221131)
隐藏的bug,对不起。
2011-5-13 16:54:59 重庆-许汤洋(3377021)
但现在对这块都抓得不够,还是那句话,条件不允许,头痛
2011-5-13 16:55:31 成都-黑月
隐藏的bug,伤不起。
2011-5-13 16:55:00 青岛-王春生
1.QA在敏捷团队中如何工作,角色和以前有不一样吗?2. 短周期迭代,如果每个迭代都要发布,系统测试如何做?回到andy的这两个问题。呵呵,大家来讨论下。
2011-5-13 16:55:06 成都-笨猫(304255169)
特别怕做技术不好的同事、不严谨的同事做的东西,常常会有意想不到的隐藏的bug
2011-5-13 16:56:08 成都-黑月
[表情]成都-笨猫(304255169) 16:55:06特别怕做技术不好的同事、不严谨的同事做的东西,常常会有意想不到的隐藏的bug
2011-5-13 16:56:20 成都-黑月
怕不严谨
2011-5-13 16:55:52 北京-蝴蝶(1158980911)
QA还真不大好切入敏捷
2011-5-13 16:56:37 成都-黑月
是啊
2011-5-13 16:56:17 青岛-王春生
还是按照瀑布的那种测试管理方式,我想是肯定不合适的。
2011-5-13 16:56:18 北京-袁斌_Andy
大家先聊,我去接个电话.
2011-5-13 16:56:32 深圳-MVP(287021416)
这就考验测试的经验了
2011-5-13 16:57:03 成都-黑月
螺旋
2011-5-13 16:56:45 北京-蝴蝶(1158980911)
除非兼做某个角色,比如SM或者单元测试
2011-5-13 16:58:02 成都-黑月
一般有些测试测个多月的产品 看似没BUG了 老测试来 一天甚至能找出3,40个BUG 经验的积累很重要
2011-5-13 16:58:32 成都-黑月
手动的话 根据经验型的积累 这个可以敏捷
2011-5-13 16:58:09 成都-笨猫(304255169)
做为QA,我大的硬伤是没做过开发
2011-5-13 16:58:13 青岛-王春生
测试的过程我觉得可以敏捷起来。:)
2011-5-13 16:58:13 北京-蝴蝶(1158980911)
我以前是QA兼单元测试和单元测试用例capture
2011-5-13 16:58:58 成都-黑月
嗯
2011-5-13 16:58:36 重庆-许汤洋(3377021)
能具体说说吗
2011-5-13 16:58:42 青岛-王春生
比如我之前的实践,用freemind这种脑图软件来快速的整理测试点。
2011-5-13 16:59:04 青岛-王春生
而不是写那种很复杂的测试用例。
2011-5-13 16:59:23 重庆-许汤洋(3377021)
但是禅道目前的方式是传统的对吧
2011-5-13 17:00:12 成都-笨猫(304255169)
就敏捷来说,在需求时,测试可以代替用户来提意见
2011-5-13 17:00:20 青岛-王春生

2011-5-13 17:00:36 青岛-王春生
比如用freemind来快速的整理这种测试点。还是很敏捷的。:)
2011-5-13 17:01:12 成都-笨猫(304255169)
嗯,这个办法好
2011-5-13 17:01:13 北京-蝴蝶(1158980911)
嗯,简略说明测试用例集
2011-5-13 17:01:17 青岛-王春生
然后充分的利用各种工具,来简化自己日常的工作。
2011-5-13 17:01:45 青岛-王春生
freemind的快捷键好用的一塌糊涂。呵呵。尤其是在时间非常紧迫的情况下面,用它来整理测试点,非常的好用。
2011-5-13 17:02:24 成都-黑月
freemind 和mindmap的差别?
2011-5-13 17:01:52 青岛-王春生
宏观,微观都可以兼顾。
2011-5-13 17:01:55 william(1221131)
有什么好的工具,大家一起讨论下呗~
2011-5-13 17:02:03 青岛-王春生
freemind开源的啦。
2011-5-13 17:02:43 成都-黑月
哦
2011-5-13 17:02:46 成都-黑月
索达
2011-5-13 17:02:32 重庆-许汤洋(3377021)
freemind是不是java那个?
2011-5-13 17:02:35 成都-笨猫(304255169)
freemind 记下了,这个不只是用于测试吧,用来整理事情、思路都挺好的
2011-5-13 17:03:13 成都-黑月
对
2011-5-13 17:02:48 重庆-许汤洋(3377021)
我一直在用mindmanage
2011-5-13 17:03:35 成都-黑月
思维导图 很有用的
2011-5-13 17:03:05 北京-蝴蝶(1158980911)
我们是编写故事集,前个故事场景覆盖一个业务场景的输入数据,后一个故事场景覆盖一个业务场景的输出场景,
2011-5-13 17:03:05 青岛-王春生
http://unxutils.sourceforge.net/ 这套工具,也非常的好用。把linux下面常用的命令,移植到了windows下面。
2011-5-13 17:03:19 重庆-许汤洋(3377021)
这种工具整理思路确实很有用,深受此类工具帮助
2011-5-13 17:03:52 青岛-王春生

2011-5-13 17:04:02 william(1221131)
“索达”是什么?
2011-5-13 17:04:01 重庆-许汤洋(3377021)
禅道能否把测试点整理的这种思路加入进去呢
2011-5-13 17:04:23 青岛-王春生
hoho,我是用惯了命令行的工具,所以在windows下面,也能用开源的各种命令,很方便的。
2011-5-13 17:04:53 青岛-王春生
测试点整理可以做那种批量的输入功能。就是只输入标题,一排的文本框。:)
2011-5-13 17:05:29 重庆-许汤洋(3377021)
主要是可以分类就好了,思维导图的大的就是显示上视觉只管,梳理思路
2011-5-13 17:05:39 青岛-王春生
对。
2011-5-13 17:05:41 北京-蝴蝶(1158980911)
我们的测试故事集把测试数据程序化,随时可以初始化到你需要的任何测试环境,这样可以提供并行开发和持续集成所需要的测试数据
2011-5-13 17:06:20 北京-蝴蝶(1158980911)
春生的freemind,感觉只是敏捷了测试设计,没有敏捷测试执行
2011-5-13 17:06:49 北京-蝴蝶(1158980911)
而测试执行是更大更重复多次的工作量
2011-5-13 17:07:02 青岛-王春生
一个环节一个环节的敏捷起来嘛。
2011-5-13 17:07:04 北京-蝴蝶(1158980911)
更不可控的时间黑洞
2011-5-13 17:07:21 北京-蝴蝶(1158980911)
嗯嗯,
2011-5-13 17:07:21 青岛-王春生
具体的测试执行,要看具体的业务,应用的技术架构了。
2011-5-13 17:07:52 青岛-王春生
我之前在阿里做后台引擎的自动化测试,整理了系统的解决方案。大家感兴趣,可以和大家聊聊。 hoho.
2011-5-13 17:09:07 北京—指引(76058463)
真正流程化的一套软件,很难通过外部脚本接入执行的各个过程
2011-5-13 17:09:11 北京-蝴蝶(1158980911)
[图片]
2011-5-13 17:10:23 青岛-王春生

2011-5-13 17:10:48 青岛-王春生

2011-5-13 17:11:31 青岛-王春生

2011-5-13 17:12:40 青岛-王春生

2011-5-13 17:13:51 66(120213834)
怎么能把自动化测试脚本和PMS中的测试用例统一到一块
2011-5-13 17:14:04 青岛-王春生
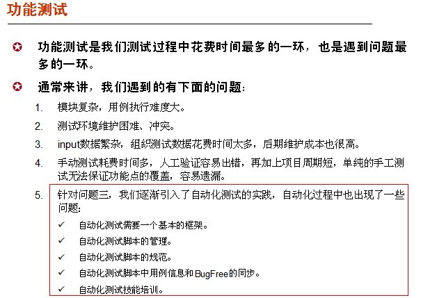
模块依赖性的问题:mock数据的问题:通用数据生成器。自动化测试框架的问题:自己开发自动化框架。脚本和测试用例的统一的问题:api
2011-5-13 17:14:19 青岛-王春生
测试环境冲突的问题:虚拟机
2011-5-13 17:14:29 青岛-王春生
虚拟机,包管理。
2011-5-13 17:14:56 青岛-王春生

2011-5-13 17:15:19 青岛-王春生
性能和压力测试,利用开源的工具,和自己开发的数据生成工具。
2011-5-13 17:15:54 青岛-王春生

2011-5-13 17:16:31 青岛-王春生
这个是大概我们之前做一系列的尝试和解决方案。比较适合后台的引擎类系统的测试。供大家参考。
2011-5-13 17:18:45 北京-蝴蝶(1158980911)
[图片]
2011-5-13 17:19:23 成都-笨猫(304255169)
感谢分享,记下来慢慢试
2011-5-13 17:19:40 66(120213834)
春生说的这些,都不可控阿
2011-5-13 17:21:07 青岛-王春生
这些不见得应用于大家现在的应用场景,参考。
2011-5-13 17:22:07 成都-笨猫(304255169)
功能测试做常见问题checklist,关于流程的测试再写用例,这样节省时间
2011-5-13 17:23:33 成都-黑月
功能测试做常见问题checklist[表情]
2011-5-13 17:23:00 北京-蝴蝶(1158980911)
打开思路,不一定非要照搬
2011-5-13 17:24:16 成都-黑月
大家的 checklist 什么时候收集下
2011-5-13 17:23:56 青岛-王春生
培训,文档,工具,方法,管理,都需要下功夫。
2011-5-13 17:24:55 吐司(1667215676)
[表情]春哥··我终于懂得了scrum的精髓了
2011-5-13 17:25:09 吐司(1667215676)
他只是一个思路 不是一个流程 不是一个构架··
2011-5-13 17:25:19 青岛-王春生
scrum是一个流程啊,是一个框架呢。
2011-5-13 17:25:27 重庆-许汤洋(3377021)
[表情]
2011-5-13 17:25:49 66(120213834)
[表情]
2011-5-13 17:25:33 青岛-王春生
三天还没到呢。
2011-5-13 17:25:46 吐司(1667215676)
[表情]这··我又糊涂了
2011-5-13 17:25:54 吐司(1667215676)
算了 我还是继续研究··
2011-5-13 17:26:08 青岛-王春生
[表情],吐司受刺激了。:)
2011-5-13 17:26:26 66(120213834)
SCRUM是一个流程,但是要理解它的思路,总结出适合自己的流程和框架
2011-5-13 17:26:21 重庆-许汤洋(3377021)
没事啊,大家随便讨论啊,我也是scrum棒槌,不过我在这里学了很多,过段时间就不是棒槌了
2011-5-13 17:26:47 北京-蝴蝶(1158980911)
[图片] 不过看山不是山,是第二种层次
2011-5-13 17:27:05 北京-蝴蝶(1158980911)
到后看山还是山,就是真懂了
2011-5-13 17:27:38 重庆-许汤洋(3377021)
1+1=2吧,哈哈
2011-5-13 17:27:47 青岛-王春生
其实学东西,大的问题是自己啦。
2011-5-13 17:28:10 青岛-王春生
自己之前的东西,能不能放下,倒空了自己,再来学习。
2011-5-13 17:28:30 重庆-许汤洋(3377021)
我觉得学习主要是还是心态,心态正了,学什么都快
2011-5-13 17:28:47 吐司(1667215676)
[图片] 我这样理解:scrum是一个思路,根据此思路衍生了流程,然后在运用到自己当前的情况中 就会整合为使用自己的一个框架
2011-5-13 17:29:21 北京-蝴蝶(1158980911)
要不怕讨论,不怕嘲笑,亮出自己,这样学的快
2011-5-13 17:29:25 青岛-王春生
刚开始,好先不要着急修改scrum的流程了。:)
2011-5-13 17:29:46 吐司(1667215676)
继续放空 做空杯 做海绵 做学徒···
2011-5-13 17:29:53 吐司(1667215676)
[表情]
2011-5-13 17:29:53 重庆-许汤洋(3377021)
我是棒槌我怕谁
2011-5-13 17:31:08 成都-黑月
记得 倚天屠龙记 张三丰问张无忌 忘了吗? 忘完了
2011-5-13 17:31:01 青岛-王春生
[图片]
2011-5-13 17:31:07 青岛-王春生
这是 andy老师的精彩观点。
2011-5-13 17:31:54 成都-黑月
抱着学习的心态去学习 才是好的
2011-5-13 17:31:24 青岛-王春生
http://www.zentao.net/article-view-79371.html,做下广告。hoho
2011-5-13 17:31:41 青岛-王春生
完蛋了,跑题了。:)
2011-5-13 17:31:50 青岛-王春生
回来回来。敏捷中的测试如何进行。
2011-5-13 17:32:30 北京-蝴蝶(1158980911)
只有实现持续集成,才能缩短测试的不可控时间
2011-5-13 17:32:58 青岛-王春生
恩。极限编程里面的很多实践,都应该用起来。
2011-5-13 17:33:07 北京-蝴蝶(1158980911)
因为实施TDD太困难了
2011-5-13 17:33:32 北京-蝴蝶(1158980911)
有些代码审查工具可以使用起来
2011-5-13 17:33:45 青岛-王春生
对头。
2011-5-13 17:34:06 青岛-王春生
借助一些工具,来帮助展开局部的自动化测试,性能测试,压力测试,安全测试。
2011-5-13 17:34:28 青岛-王春生
如果有开发能力的话,可以尝试自己开发一些测试工具。
2011-5-13 17:34:54 北京-蝴蝶(1158980911)
嗯,有些公共部分,可以开发一些testbed
2011-5-13 17:35:49 吐司(1667215676)
andy老师的精彩观点 这观点太好了····吸收--------------------请无视我吧
2011-5-13 17:36:59 bible365(896165839)
什么观点?
2011-5-13 17:40:11 青岛-王春生
[图片]
2011-5-13 17:40:36 青岛-王春生
和大家聊聊禅道后面的计划吧。也想听听大家的意见。:)
2011-5-13 17:41:40 青岛-王春生
禅道5月3日发布2.0版本。从功能上面相对比较完善,后面计划做一些生存的工作了。hoho
2011-5-13 17:42:34 吐司(1667215676)
插件方面?
2011-5-13 17:44:27 成都-黑月
插件!
2011-5-13 17:44:16 青岛-王春生
现在的想法是这样:1. 禅道的开源版本今年会再按照现在的节奏继续发布,继续完善功能,修复bug。计划今年底会发布到2.3版本。2. 完成各种其他管理系统的导入插件,常见的管理系统,比如redmine, testlink, mantis, trac, jira, dotproject, 3. 做一些收费的插件,主要在报表,导入导出,也就是给领导看的一些东东。4. 完善社区的支持,完善文档,问答,开发者支持。5. 插件的数量达到几百的级别。
2011-5-13 17:44:37 青岛-王春生
6. 推出rsspod服务。7. 完善scrum中文社区网站。
2011-5-13 17:45:21 成都-黑月
2. 完成各种其他管理系统的导入插件,常见的管理系统,比如redmine, testlink, mantis, trac, jira, dotproject,
2011-5-13 17:45:27 成都-黑月
这个是我正想说的
2011-5-13 17:45:33 成都-黑月
还有 bugzilla
2011-5-13 17:45:09 青岛-王春生
嘿嘿,有史以来狠的导入。
2011-5-13 17:45:53 成都-黑月
还有本身的导入
2011-5-13 17:45:36 青岛-王春生
本身的是备份和恢复。:)
2011-5-13 17:46:07 青岛-王春生
8,然后计划今年下半年左右,会推出一个收费版本,收费版本 = 开源版本 + 若干插件打包。
2011-5-13 17:46:42 青岛-王春生
9. 5upm推出收费的服务。10. 敏捷培训的服务。
2011-5-13 17:47:05 淄博-跃然(150243423)
期待您的敏捷培训。
2011-5-13 17:47:28 吐司(1667215676)
[表情]我更加期待··
2011-5-13 17:47:19 青岛-王春生
目前大概想了这么多的点,要做的事情也好多。这一个多礼拜也一直在思考。呵呵。
2011-5-13 17:47:51 青岛-王春生
http://www.zentao.net/article-view-79371.html,敏捷培训我们已经有啦。呵呵。由andy老师来主讲。:)
2011-5-13 17:48:05 青岛-王春生
大家如果需要的话,请和我们联系。
2011-5-13 17:49:22 淄博-跃然(150243423)
嘿嘿,费用还是比较便宜的
2011-5-13 17:49:53 青岛-王春生
[表情],我们培训的优势是有理论,有实践,有工具,有咨询。:)
2011-5-13 17:50:29 青岛-王春生
andy老师提的落地敏捷的概念很适合中国的国情,不是学院派的风格。hoho
2011-5-13 17:51:17 成都-黑月
先忙着 开发插件 和 导入算我一份
2011-5-13 17:51:39 成都-黑月
熟悉禅道框架 嘿嘿
2011-5-13 17:51:12 青岛-王春生
恩。这两天在整理框架的资料。 :)
2011-5-13 17:51:31 青岛-王春生
社区的支持工作,开发工作量也蛮大的。
2011-5-13 17:52:38 成都-黑月
很像把禅道框架发扬光大
2011-5-13 17:52:45 成都-黑月
想
2011-5-13 17:53:14 青岛-王春生
:)。我这两天也在琢磨这个事情。
2011-5-13 17:53:28 青岛-王春生
框架现在在国内是群魔乱舞了。天下大乱。hoho
2011-5-13 17:54:09 成都-黑月
论坛 必须的
2012-5-13 17:54:18 成都-黑月
讨厌zf框架
2011-5-13 17:53:50 北京—指引(76058463)
禅道下载网址是什么》?
2011-5-13 17:54:36 成都-黑月
喜欢CI和ZT TP一般
2011-5-13 17:54:29 青岛-王春生
ci很不错的。是我比较喜欢的。除了zt外。 hoho
2011-5-13 17:55:19 成都-黑月
嗯
2011-5-13 18:01:10 青岛-王春生
:),下班了。今天讨论就到这儿吧。周末我把聊天记录整理出来,大家等我的email吧。
2011-5-13 18:04:06 々VIP々(77929236)
[表情]
2011-5-13 18:04:25 青岛-王春生
88,大家周末快乐。
2011-5-13 18:05:13 成都-黑月
同乐




精品资料包
1V1产品演示
免费试用增强功能
专属顾问答疑支持


